Fucoidan to alleviate hypertensive retinopathy
High blood pressure not only damages the heart but also the eyes! Recent research has discovered that fucoidan, extracted from brown seaweed, can regulate key proteins SIRT1 and NLRP3, making it a potential weapon against hypertensive retinopathy. Let's see how scientific experiments reveal the eye-protecting miracle of this marine molecule!
High blood pressure: The "invisible killer" of the eyes.
High blood pressure is a common chronic disease worldwide, but many people are unaware that it can also silently damage retinal blood vessels, leading to hypertensive retinopathy (HR). Patients may experience vision loss, vascular leakage, or even blindness. Traditional treatments primarily focus on controlling blood pressure, but this only addresses the symptoms, not the root cause—in recent years, inflammation has been identified as one of the core mechanisms driving this disease.
This study, published in the *Journal of Translational Medicine*, found through mouse and cell experiments that:
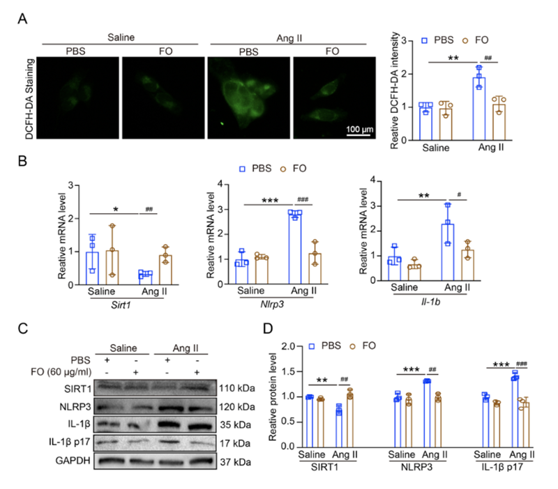
• Ang II (a key factor in hypertension) induces a decrease in SIRT1 protein in the retina and excessive activation of the NLRP3 inflammasome, leading to oxidative stress and vascular damage.
• Fucoidan significantly upregulated SIRT1 expression and inhibited NLRP3 activation, thereby alleviating retinal thickening, vascular leakage, and inflammatory responses.

The SIRT1/NLRP3 pathway is key
• SIRT1, known as the "longevity protein," can inhibit inflammation and oxidative stress.
• NLRP3 inflammasome, an intracellular "alarm," can trigger an inflammatory response if overactivated.
• Studies have shown that inhibiting NLRP3 or activating SIRT1 can alleviate lesions, and fucoidan can target both molecules simultaneously, achieving a "two-pronged" protective effect.

Fucoidan: A promising prospect
Fucoidan, as a natural dietary supplement, has been proven safe in existing studies. This study provides new directions for its clinical translation:
• Oral administration is effective: In animal experiments, daily oral administration of 300 mg/kg of fucoidan significantly improved retinopathy.
• Potential as an adjunctive therapy: In the future, it may be used in combination with traditional antihypertensive drugs to fundamentally inhibit the ocular complications of hypertension.

Hypertensive retinopathy is no longer an "incurable disease." Fucoidan, through its scientifically validated anti-inflammatory mechanism, has brought new hope to patients. Although more clinical research is still needed, this discovery undoubtedly opens up new avenues for the application of natural products. Protect your vision, starting with focusing on vascular health!
(This article is based on the research findings of Li et al. J Transl Med 2024)